泰國人事管理系統
在勞動成本和關稅上升的局勢下,許多國內甚至國際企業開始把生產基地轉移到東南亞國家,尤以泰國為主。近年國內有很多制造企業將產能逐步轉移泰國,在泰國建立分廠,為了更好地管理泰國工廠員工,企業需要專業的泰國人事管理系統。
泰國人事管理系統廠商推薦:

同鑫科技24年一直專注數字化的HR系統軟件開發定制,目前在國內有6000+成功企業案例,同鑫的合作客戶中亦有不少企業在越南建設工廠,為了滿足客戶集團化管理需求,同鑫開發出了泰國版HR系統產品,支持多語言,可以提供泰國語言版本,并且已經有多個成功的泰國企業案例,是國內能夠提供泰國人事管理系統的專業廠商。
同鑫泰國人事管理系統軟件產品介紹:

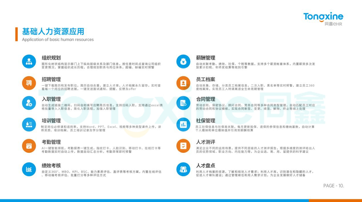
多語言版本:泰國人事考勤系統支持中文、英語、越南語、泰國語等多語言,支持集團版本集中管控。
人員管理系統:員工職業生命周期管理,包攬員工從入職到離職的繁瑣人事事務型工作和異動信息全記錄。生成360°員工簡歷,提供個人異動、教育、工作、保險、培訓、假勤、獎懲、績效信息全方位查詢。
考勤管理系統:可對釘釘、微信、中控考勤機等多種系統設備進行對接、支持指紋、人臉、IC卡、移動端等打卡方式,實時記錄考勤軌跡、支持多種班制,AI一鍵智能排班,加班休假調休管控、智能算法自動統計考勤數據,可與薪資計算完美聯動。
薪酬管理系統:支持寬帶薪酬、標準薪酬等多種薪酬架構,可自動關聯考勤、定薪、績效、社保、獎懲等數據,準確處理薪資計算、專項扣除與所得稅、員工報稅單、年終獎核算,自定義各類統計表、匯總表、分析表提供人力成本分析。
行政后勤系統:越南人事系統可以解決企業后勤事務管理難題,支持制造業工廠的門禁管理、宿舍管理、食堂消費管理、車輛管理等多個方面,可將企業后勤事務進行信息化管理,可有效提升效率為HR減輕負擔。
流程審批系統:員工入轉調離、考勤、調薪、日常事務等人事流程的完全內置化,流程可隨需配置,輕松實現人事、財務、行政等流程審核辦理,系統自動提醒相關人員盡快審批,隨時隨地完成協同審批,無紙化高效率。
同鑫可以提供專業的泰國人事管理系統,解決越南制造企業的人員管理、考勤管理、薪資計算、宿舍管理、食堂消費等人力資源和后勤方面管理難題,目前亦有大量成功的越南企業案例,可以實現快速實施交付,若有興趣進一步了解歡迎聯系同鑫科技。


